Early detection of disease outbreaks, using appropriate surveillance methods such as indicator-based surveillance (IBS) and event-based surveillance (EBS), is a basic principle for effective reduction and control of epidemics (1). IBS is comprehensive surveillance, using structured, validated reports of specific diseases from laboratories and the health system to public health officials (2). Sentinel surveillance involves detecting specific diseases or syndromes in sentinel geographic sites to gain early warnings (3). Syndromic surveillance involves detection of clinical syndromes as a signal of severe infections (2, 4) and is utilized when high-quality data is required for a specific disease (5). EBS is the use of unstructured data such as media reports, rumors, stories, social media and websites to detect and monitor outbreaks. EBS is community-based and utilises reports of health events on news, social media, blogs or messaging systems (6). The development of automated intelligence methods is of growing interest (15), including Open-source intelligence (OSINT) (16).
The availability of information technology (IT) for electronic data collection and execution has given support to Web-based surveillance methods which can notify rapid epidemic intelligence on public health incidents (7). Web-based sources provide more timely information for identifying infectious disease epidemics, such as detecting cases of disease-relevant keywords in social media like twitter, Instagram or published report of news (8). Several web-based surveillance systems like ProMed-mail, HealthMap and Global Public Health Intelligence Network (GPHIN) have been utilized to monitor disease trends across the globe (2). The use of mHealth technology and mobile Apps are of interest due to high usage of mobile phones and internet in many low and middle-income countries, where other surveillance systems may be weak (9). Mobile health or mHealth is defined as medical and public health services supported by mobile devices such as smartphones, tablets, personal digital assistants (PDAs), patient monitoring devices and wireless devices (10, 11). It provides immediate access to information for effective decision making and supports better communication between healthcare workers and patients (10). Mobile Apps and online portals can link patients to their health providers and their health data to establish high-quality care (10). A mobile phone’s key utilities such as voice and short messaging service (SMS) and other essential functionalities including GPRS (general packet radio service), 3G and 4G mobile telecommunications, GPS (global positioning system) and Bluetooth technology can be harnessed through mHealth (11). Common m-health initiatives include health call centers, emergency phone services, managing emergencies and disasters, and mobile telemedicine. However, there are many barriers to mHealth such as technical limitations, lack of knowledge among health staff, high operating cost and infrastructure.
The use of mobile phone technology is growing in many low and middle-income countries, making mHealth an efficient means of health communication in such countries. In countries such as India, for example, mobile phone ownership and usage is almost universal, and much higher than computer ownership, making mHealth a suitable tool for improving healthcare (12, 13). Many governments have shown their interest in mHealth as a tool for strengthening health systems toward attaining the United Nations Sustainable Development Goals in those countries (14-16).
Most of the mobile Apps in health have been designed to be used by patients for individual clinical care, and mostly in chronic disease management (17). Other Apps are used to educate patients about health (18). Apps may receive or convey information from or to a patient or a health professional (19). There is increasing interest in the use of mHealth for epidemic surveillance, mitigation and response (20). In this case Apps may draw data from validated health sources or unvalidated public sources and also convey information to responders (21). The aim of this study was to identify available mobile Apps for epidemic surveillance, review their utility in public health and identify any gaps in need.
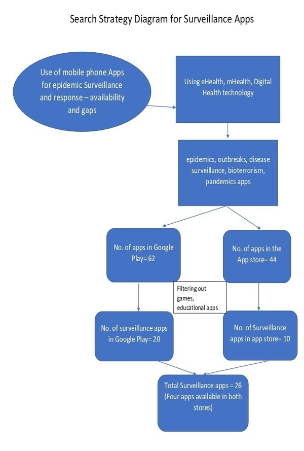
A review of Google Play and the App Store was conducted from June 2018 to August 2018 for Apps containing the words “epidemic,” “outbreak,” “pandemic,” “public health,” “infectious diseases,” “infection,” “bioterrorism” or “CBRNE,” “surveillance.” In addition, major sites for public health response to outbreaks such as the US Centers for Diseases Control and Prevention (CDC), World Health Organizations (WHO), United Nations and Australian Department of Health, were searched for relevant Apps. Apps were searched on 20th June 2018 from Google Play and the App Store. In cases where Apps were not available in Google Play, they were searched in google search engine using keyword “App name (XYZ) apk” and downloaded from third party android websites such as Apkpure (22).
Available Apps were analysed by the intended user, purpose, platform, functions and number of downloads. Apps were reviewed for platform (Android or iOS), relevance, purpose, intended users, cost and the number of downloads. We excluded apps related to games, health education for members of the public, or not relevant for public health. All the surveillance apps were compared based on the following criteria: features available in the App, the types of diseases they track, surveillance regions, sources of disease reports, release and last updated date, device compatibility, languages available, number of downloads, ratings, and price (free or paid). In addition, we identified the underlying models or digital technology used to detect the disease epidemics and compared among the reviewed apps. The Apps found from the review of android and iOS stores were categorized by multiple diseases and single disease surveillance App. Furthermore, the apps were categorized based on user-friendliness of their features.
A total of 106 Apps were found in the initial search. Of those, 80 did not meet the selection criteria and were excluded (Figure 1). Finally, 26 relevant surveillance Apps were included in this review, which are summarised in Table 1. Of 26 relevant surveillance Apps, 21 were free of charge and 5 were paid Apps. Of these, 17 Apps are for single disease surveillance, 7 Apps for multiple disease surveillance and 2 Apps provided information on possible bioterrorism agents. The intended user varied from the general public (18 Apps) to health professionals (4 Apps). A further 4 Apps were intended for both the general public and health professionals. Features included real-time tracking using an interactive map (10 Apps), daily notifications (3 Apps), user ability to report diseases/outbreaks (4 Apps), and multiple disease tracking options (7 Apps). The most downloaded Apps were Sickweather with 100,000+ downloads, followed by HealthMap with 10,000+ downloads. Other Apps were far less frequently downloaded (17 Apps have downloads less than 10,000, and number of downloads is not available for seven Apps), and 4 Apps were downloaded less than 100 times (Figure 2). The maximum downloads were of Apps available in the Android platform. Only 4 Apps were available on both Android and iOS platforms, while, 16 Apps were available on the Android platform and 6 Apps in iOS platform.
Table 1
Diseases or Outbreaks Surveillance, Bioterrorism, Epidemic and Pandemic Apps in Google Play and the App store
| Sl No. | App name | Features or Description | Diseases tracked | Category | Intended Users | No. of Downloads | Copyright/ Offered by | Source of information | Country Applicable | Price | Compatibility | Ratings | Release date | Last updated | Languages | Cons | Reviews |
| 1 | HealthMap: Outbreaks near me | Latest real-time disease outbreak information | All outbreaks | Health & Fitness | General Public | 10,000+ (Google Play) | HealthMap | ProMED Mail, WHO, GeoSentinel, OIE - World Organisation for Animal Health, Food and Agriculture Organization of the United Nations (FAO), EuroSurveillance, Google News, Moreover- A news feed aggregation service by VeriSign, Wildlife Data Integration Network, Baidu News, SOSO Info. | Global | Free | Android platform 2.3 or up; Requires iOS 7.1 or later. (iOS Universal) | 3.6/5 (Google play); 3.9/5 (Apple store) | April 04, 2012 (Android); Aug 31, 2009(iOS) | March 05, 2015 (Android); Apr 24, 2015(iOS) | English | The App shows error while accessing the geographic location and outbreaks; No. of downloads not available in Apple store | "This App is a great service, but could you consider no longer gathering a list of the Apps on my phone. My security program is complaining that this App is gathering that info."; "The map doesn't load at all so now the App is useless. I have no immune system because of leukemia and used this App frequently to keep up with outbreaks. Please fix it quickly". |
| 2 | FluView | Explore Influenza-Like Illness (ILI) Activity Levels across the US | Influenza | Medical | Health Practitioners | N/A | CDC | Influenza-like Illness Surveillance Network (ILINet) | U.S. | Free | iOS 4.0 or later. (iOS Universal) | 1.8/5 | Mar 27, 2012 | Mar 27, 2012 | English | No. of downloads not available | "It's free and it's from the CDC. Need I say more?";"Accurate fast efficient way to track flu infections wherever you are whether it's traveling for work, or at home with family."; "Too bad because as a health care provider it would have been handy. Go to the website instead. It has more data, it's current." |
| 3 | Flu tracker | Get flu-related news updates. A map feature shows weekly state by state influenza activity in the US. | Influenza | Medical | General Public | N/A | Anouk Stein, M.D. | CDC | U.S. | Free | Requires iOS 10.1 or later. Compatible with iPhone, iPad and iPodtouch. | N/A | May 13, 2011 | Dec 04, 2016 | English | No. of downloads not available | N/A |
| 4 | LRN Rule-Out Refer | Obtains essential information regarding six potential bioterrorism agents | Bacillus anthracis, Brucella species, Yersinia pestis, Francisella tularensis, Burkholderia pseudomallei, and Burkholderia mallei | Medical | Health Practitioners | N/A | CDC | CDC | U.S. laboratories | Free | iOS 7.0 or later(iPad) | N/A | Feb 25, 2015 | Sep 13, 2015 | English, Korean | Not useful for surveillance of potential bioterrorism incidents.; No. of downloads and user ratings not available | N/A |
| 5 | Field Facts | It provides helpful information to first responders for implementation in the initial few hours or moments during a potential bioterrorism incident. | Ricin, Botulism toxin, Bacillus anthracis (anthrax), Yersinia pestis (plague), Francisella tularensis, Brucella (brucellosis), Smallpox virus, Burkholderia (melioidosis and glanders | Medical | Health Practitioners | 500+ (Google Play) | CDC | CDC | U.S. | Free | Android platform 4.0 or up; iOS 8.0 or later. (iOS Universal) | Ratings: 3.7/5 (Google Play) | Dec 18, 2017 (Android); June 07, 2018(iOS) | Dec 18, 2017 (Android); June 07, 2018 (iOS) | English, Korean | Not useful for surveillance of potential bioterrorism incidents.; No. of downloads not available in Apple store | "I like in this time we need be aware of everything. Also, we should know where the bacteria viruses and plague come from and what to do in case of emergency. Is a proved information. Connected with the CDC even better."; "It's a good App very informative." |
| 6 | Flu near you 2 | Get real-time updates about the onset of flu in your area. Provides real-time, trending information about influenza-like illness in your immediate vicinity. | Influenza | Unknown | General Public | 100+ | HealthMap | Individuals reports, Voluntary Participation, Crowdsourced Data, Visualized Data | U.S. | Free | Android 4.1 or above | 3.0 | N/A | March 02, 2018 | English | This App is currently not available in all locations on Google Play | "If Flu Near You worked properly, it'd be a great solution for people who want to avoid getting sick especially during flu season. Unfortunately, numerous bugs with signing in, and a general lack of crowdsourcing data points these days, greatly hamper its effectiveness at most locations." |
| 7 | ViralMap | Monitors tweets related to personal reports involving flu or influenza all around the world. | Influenza | Health & Fitness | General Public | 100+ | Ricardo Mansilla | tweets related with personal reports | Global | Free | Requires Android 2.2 and up (third party App) | 5-May | June 25, 2014 | July 1, 2014 | English | "Wow Information overload!" | |
| 8 | Flutrack | Detects flu symptoms using Twitter. | Influenza | Health & Fitness | General public and health practitioners | 5+ | alex199568 | Flu-related tweets using Twitter API | Global | Free | Requires Android 4.1 and up (third party App) | N/A | April 4, 2018 | April 10, 2018 | English | Rating not available; Not available in all locations on Google Play | N/A |
| 9 | Sickweather | It provides real-time alerts from social media whenever you enter a Sick Zone. Provides alerts for Flu, Norovirus, Pink Eye, Whooping Cough, and 19 other illnesses. Allows users to enter symptoms when they are ill. | Influenza, Norovirus, Pink Eye, Whooping cough | Social | General Public | 100,000+ | Sickweather | Social media monitoring, crowdsourcing, forecasting and output, Population, Sales & Clinical Data | Global | Paid (U.S. $2.99) | Requires Android4.4 and up; Requires iOS 9.1 or later. Compatible with iPhone, iPad, and iPod touch | 3.7 | September 30, 2014 | April 24, 2018 | English | Uses your location even when it is not open, which can decrease smartphones battery life. | "So at first this App was really cool, now its constantly saying there's constantly a 98% chance of getting sick, and head lice is being the only thing reported, last week allergies. Way to get it together sickweather."; "Can't figure out how to remove a location." |
| 10 | ECDC Thread Reports | Provides direct access to key updates and reports on communicable disease threats of concern to the EU. | Communicable diseases | Medical | General Public and Health practitioners | 1,000+ | European Union | European Centre for Disease Prevention and Control | Europe | Free | Requires Android 4.1 and up | 4.7 | December 21, 2016 | August 25, 2017 | English | N/A | |
| 11 | Ebola tracker | Up to date mapping Application of the Ebola outbreak currently spreading throughout the world. Shows Number of new cases in the last 24 hours. | Ebola | Medical | General Public | N/A | Ebola Tracker | Unknown | Global | Paid (U.S. $3.99) | Requires iOS 10.1 or later. Compatible with iPhone, iPad, and iPod touch. | 2.5 | Sep 13, 2014 | Aug 10, 2017 | English | No. of downloads not available | "My guess is the developer was in such a rush to cash in, he never completed the job and released this App before it was ready. The features that could make this App interesting simply do not work."; "The App is good and informative. There is even a section with articles relating to Ebola with 'Breaking News'. The map has locations of people who have Ebola including the patient in Texas, Washington D.C, and Canada. The text info is not regularly updated though." |
| 12 | Mo-Buzz | Use hotspot maps to keep track of those parts of your city that are most affected by dengue. | Dengue | Free tools App | General Public | N/A | Cosmic Centre NTU | Crowdsourcing technology and health education | Colombia city, Srilanka | Free | Android 4.0 and up (third party App) | N/A | Dec 15th, 2015 | August 17, 2017 | English | Not available in all locations on google play | N/A |
| 13 | Outbreak | Posts global disease outbreaks such as H1N1, Ebola, Anthrax and Malaria. | H1N1, Ebola, Anthrax, Malaria | News & Magazines | General Public | 500+ | Junaid Masood | Unknown | Global | Free | Android 5.0 and up | 4.4 | July 7th, 2015 | May 21, 2018 | English | Not able to access the App after being downloaded | "Helpful and uselful App I recommend to download this App, gives us latest updates of all Hazardous epidemics in our world."; "Nice App Very helpful App" |
| 14 | Epidemic Tracker | Helps users follow reports of major current diseases being tracked. | Cholera, Dengue, Ebola, Polio, Malaria, Measles, MERS-CoV, Zika | Tools | General Public | 100+ | Emerging Infections | Reliefweb API, ET, government and humanitarian organizations | Global | Free | Android 4.2 and up | 4 | December 26, 2016 | February 18, 2017 | English | N/A | |
| 15 | ProMED-mail | The global electronic reporting system for outbreaks of emerging infectious diseases & toxins, open to all sources. | Outbreaks of emerging infectious diseases | Medical | General Public and Health Practioners | 500+ | ProMed-mail, International Society for Infectious Diseases | media reports, official reports, online summaries, local observers | Global | Free | Requires Android2.3.3 and up; Requires iOS 6.0 or later. Compatible with iPhone, iPad and iPod touch. | 4 | November 30, 2015 | August 24, 2016 | English | "Handy if you want to review promed when out and about. Standard text quite small but can be enlarged on each article. Would be useful to have a setting to keep text larger. Great idea to increase ease of reporting. Thanks for making it available." | |
| 16 | LA - Malaria Case Surveillance | Tracks and reports positive cases of malaria in near real-time using District Health Information Software 2 (DHIS2) | Malaria | Health & Fitness | Health Practitioners | 500+ | PSI GBS | PSI's District Health Information Software 2 (DHIS2) | Global | Free | Requires Android 4.0.3 and up | 5 | August 30, 2017 | September 22, 2017 | English | Not available in all locations in Google Play | N/A |
| 17 | Flutac-NTU | Provide notification of potential influenza outbreaks in Singapore | Influenza | Tools | General Public | 100+ | SSHSPH, National University of Singapore | NUS, TTSH, CDC | Singapore | Free | Requires Android 5.1 and up | 5 | April 27, 2018 | May 10, 2018 | English | N/A | |
| 18 | Appdemia | Anyone can track the more relevant health occurrences in their region | fever, diarrhea, zika virus, dengue, chikungunya | Health & Fitness | General Public and Health Practitioners | 100+ | Prosperi Tecnologia | Public reports | Global | Free | Requires Android 4.0.3 and up | 4.8 | July 20, 2016 | October 14, 2016 | English | "Very useful"; "Good Very good, I especially enjoyed the design." | |
| 19 | Dengue Map/ Mapa da Dengue | Monitors dengue outbreaks in your region. | Dengue | Health & Fitness | General Public | 1,000+ | Web Fantastico | Unknown | Brazil | Free | Requires Android 1.6 and up | 3.5 | November 20, 2015 | December 13, 2015 | Portuguese | N/A | |
| 20 | DengueWatch | Online alerts and notifications of dengue cases reported by users or authorities; near their homes and/or workplace. | Dengue | Health & Fitness | General Public | 5+ | IMEUS | Users or authorities report | Global | Free | Requires Android 4.1 and up | Not rated | January 30, 2018 | January 30, 2018 | English | N/A | |
| 21 | Flu Map Tracker | Tracks Twitted flu all over the world and showing them on the mobile phone's Google Map. | influenza | Health & Fitness | General Public | 100+ | Devlin Duldulao | Twitted flu reports | Global | Free | Requires Android 6.0 and up | N/A | January 14, 2018 | January 14, 2018 | English | Rating not available | N/A |
| 22 | Ebola Map | Tracks the Ebola outbreak and get up to the minute Ebola locations and status. | Ebola | Health & Fitness | General Public | 1,000+ | Real IT Experts | Unknown | Global | Free | Requires Android 2.3 and up | 3.9 | October 18, 2014 | November 20, 2014 | English | "Nice! Nice map for tracking Ebola."; "This App is so useful I used to be afraid to go in public. Now, with this amazing App I can just do a quick check to make sure there is no ebola around. It's good to be free again." | |
| 23 | Swine Flu 101 | Tracks influenza cases around the world. Map of all outbreak cases and corresponding information updated to the minute | influenza | News | General Public | N/A | TapFactory Apps | CDC | Global | Free | Requires iOS 2.2.1 or later. Compatible with iPhone, iPad and iPod touch. | 2.5 | May 08, 2009 | May 16, 2009 | English | No. of downloads not available; Currently not available in the App store | N/A |
| 24 | Zika Tracker | Daily updated mapping application of the Zika outbreak. | Zika | Medical | General Public | N/A | Zika Tracker | Individuals posts and reports | Global | $1.99 | Requires iOS 9.1 or later. Compatible with iPhone, iPad, and iPod touch. | Not rated | Sep 30, 2016 | Aug 09, 2017 | English | No. of downloads not available | "App doesn't work. Upon recent purchase, this App will not connect with satellites to display data. Very disappointing"; "Scam. Doesn't work as data won't load. Total scam." |
| 25 | Global Ebola Tracker | Scans the world continent maps for reported Ebola cases from 2014 to the present, Reported and Confirmed Ebola Locations | Ebola | Health & Fitness | General Public | 1+ | Garden State Software | Unknown | Global | Paid $1.27 | Requires Android 4.0 and up | Not rated | March 20, 2015 | March 3, 2016 | English | N/A | |
| 26 | Global Zika Tracker | Scans the world for reported Zika cases from 2015 to the present. | Zika | Health & Fitness | General Public | 1+ | Garden State Software | Unknown | Global | Paid $1.39 | Requires Android 4.0 and up | Not rated | February 26, 2016 | February 26, 2016 | English | N/A |
Search strategy Diagram containing procedure followed to find out disease surveillance Apps from Google Play and the App store
Number of Apps according to the number of downloads in Google Play and the App Store
Seven Apps had multiple-disease surveillance (including HealthMap and ProMed-mail); another 17 Apps were for single-disease surveillance, and two Apps provided information on possible bioterrorism agents (Figure 3). Of single disease Apps, 8 were on influenza only, 3 on dengue, 3 on Ebola, 2 on Zika virus and 1 on malaria (Figure 4). Some Apps are country-specific, such as the CDC FluView and Flu-near-you applications, which used for surveillance of influenza-like illness (ILI) activity in the United States. Some were designed to track a geolocation such as Mo-Buzz, which uses hotspot maps to track dengue outbreaks in Colombo city, Sri Lanka. The ECDC Threat Reports App gives reports on communicable disease threats only in the European region. Dengue Map monitors dengue outbreaks in Brazil.
Availability of Apps based on surveillance of single disease, multiple diseases and bioterrorism events
Disease-specific tracking of Apps
A few Apps can only be accessed from Google play in selected countries, such as MoBuzz and Flutrack (Table 1). Almost all the Apps were in the English language; however, some Apps were available in different languages such as Dengue Map App in Portuguese. Paid Apps had fewer downloads compared to free Apps. Some unique features of these Apps include: the Outbreak App has offline access to incoming updates and pinpoints the exact location of the outbreak; the HealthMap App can give users customised alerts on outbreaks occurring in a specified region; ProMed-mail App allows users to submit reports about disease outbreaks; and the MoBuzz App uses hotspot maps to track dengue affected areas. Of 26 available Apps, 13 Apps had a user rating of 3.5 or higher out of 5, 4 Apps had ratings <3.5 and no rating was available for the rest of the Apps.
The following Apps use complex mathematical models or digital technology for surveillance of outbreaks:
Other apps use simple mathematical models or digital technology for the surveillance using various informal networks such as public, twitter, and social media reports, and formal reports from health organisations, government and humanitarian organizations, clinical data and simple technologies such as Reliefweb API, twitter API, and crowdsourcing technology. Examples include Fluview App, which only uses data collected by CDC in a visualized format of influenza activity. CDC gets data from Influenza-like Illness Surveillance Network (ILInet),U.S. World Health Organization (WHO) Collaborating Laboratories System and National Respiratory, and Enteric Virus Surveillance System (NREVSS) collaborating laboratories. Some other apps which use data from CDC are Flu tracker, Field facts, LRN Rule-Out Refer, Swine Flu 101.
Further examples of simple model surveillance Apps are Flu near you 2, ViralMap, Flutrack, ECDC Thread Reports, Mo-Buzz, Epidemic Tracker, ProMED-mail, LA - Malaria Case Surveillance, Flutac-NTU, Appdemia, DengueWatch, Flu Map Tracker, Zika Tracker.
For other Apps such as Ebola tracker, Outbreak app, Dengue Map, Ebola Map Global Ebola Tracker, and Global Zika Tracker, the methods are unknown/undisclosed.
For epidemic surveillance, mitigation and response, implementation of mHealth technologies are potential enablers (20), and there are several options available. We found 26 Apps relevant to epidemic surveillance, mostly free of charge, the majority for the Android platform and single diseases, particularly influenza. Some Apps were country- and language-specific and had narrow applicability. Some Apps can provide real-time tracking and interactive maps. HealthMap was the most useful for epidemic surveillance, but a consumer App, Sickweather, was downloaded over 10 times more frequently. However, download statistics suggest that surveillance Apps are not widely used, with only 2 Apps (Sickweather and HealthMap) downloaded more than 10,000 times.
The Apps for the general public and health professionals have different needs and should be tailored accordingly, but there were relatively few Apps for health professionals. Use by general consumers is much more common than by health authorities or health professionals, with only a minority of Apps designed for the health sector. This indicates the potential for more widespread uptake of Apps for epidemic surveillance in public health. This is also an area where more products could be developed to assist disease surveillance. For increased uptake, ideally, apps should be free of cost and available on both the iOS and Android platforms to make them accessible for a larger set of users. The Apps should be accessible in different locations in multi-languages for maximal functionality. By creating awareness among users through several techniques such as Digital marketing, advertisements may also increase the utilization of Apps for disease surveillance.
Existing solutions are inherently prone to many biases (such as the language of reporting) which can affect the validity and reliability of the data due to background noise and lack of representativeness. For example, the HealthMap App had limitations in detecting the outbreaks near some specific geographic locations. Another example is that the Sickweather App uses social media data and validate it against CDC data to forecast the illness instead of directly taking data from CDC, WHO and other official sources. Hence, the results may not always be 100% reliable. The use of rigorous mathematical models and digital technologies such as advanced machine learning models, Artificial intelligence (AI) and cognitive APIs, Google Maps, Google Map API, Google Translate API could improve the user experience and efficiency of Apps by providing more accurate, up to date and meaningful information to users (25). Moreover, the use of crowdsourcing technology, efficient algorithms for social media (e.g. Twitter API) monitoring, techniques to identify affected populations and factors responsible for the health event, and data validation techniques could provide more relevant and validated information for the health professionals. Other limitations included unavailability of Apps suitable for general public or surveillance of potential bioterrorism incidents and limited geographic or disease relevance.
There is great potential to utilize existing Apps and develop new ones, especially those which meet the needs of health professionals and public health authorities for real-time disease surveillance. In general, mobile Apps can harness vast amounts of open-source data and potentially can provide more timely information to detect signals for infectious disease epidemics, especially if they allow users to submit data. The benefits of these Apps include low logistical burden, easy implementation and improved accessibility to previously inaccessible groups. This type of surveillance cannot replace traditional surveillance but may be a useful adjunct for more timely identification of epidemics. They can also be useful in low-income settings where traditional surveillance systems are weak.
The research was conducted under the direction of Prof. CR MacIntyre and funded by the NHMRC Centre for Research Excellence Integrated Systems for Epidemic Response (ISER) and her NHMRC Principal Research Fellowship. Copyright for the App review is vested in Prof. CR MacIntyre, UNSW.
1. Pavlin JA, Mostashari F, Kortepeter MG, Hynes NA, Chotani RA, Mikol YB, et al. Innovative Surveillance Methods for Rapid Detection of Disease Outbreaks and Bioterrorism: Results of an Interagency Workshop on Health Indicator Surveillance. American Journal of Public Health. 2003;93(8):1230-5. DOI: https://doi.org/10.2105/AJPH.93.8.1230
2. Yan SJ, Chughtai AA, Macintyre CR. Utility and potential of rapid epidemic intelligence from internet-based sources. International Journal of Infectious Diseases. 2017; 63:77-87. DOI: https://doi.org/10.1016/j.ijid.2017.07.020
3. The National Center for Biotechnology Information(NCBI). MeSH Database: Sentinel Surveillance. Retrieved from https://www.ncbi.nlm.nih.gov/mesh/68018571.
4. Flamand C, Quenel P, Ardillon V, Carvalho L, Bringay S, Teisseire M. The Epidemiologic Surveillance of Dengue-Fever in French Guiana: When Achievements Trigger Higher Goals. In: Moen A, Andersen S, Aarts J, Hurlen P, editors. User Centred Networked Health Care. Studies in Health Technology and Informatics. 1692011.
5. World Health Organisation (WHO). Immunization, Vaccines and Biologicals: Sentinel Surveillance. Retrieved from http://www.who.int/immunization/monitoring_surveillance/burden/vpd/surveillance_type/sentinel/en/.
6. Centers For Disease Control and Prevention (CDC). Global Health Protection and Security, Last reviewed: May 30, 2019. Retrieved from: https://www.cdc.gov/globalhealth/healthprotection/gddopscenter/how.html.
7. Collier N. Uncovering text mining: A survey of current work on web-based epidemic intelligence. Global Public Health. 2012;7(7):731-49. DOI: https://doi.org/10.1080/17441692.2012.699975
8. Chunara R, Freifeld C, Brownstein J. New technologies for reporting real-time emergent infections. Parasitology. 2012;139(14):1843-51. DOI: https://doi.org/10.1017/S0031182012000923
9. Moodley A, Mangino JE, Goff DA. Review of Infectious Diseases Applications for iPhone/iPad and Android: From Pocket to Patient. Clinical Infectious Diseases. 2013;57(8):1145-54. DOI: https://doi.org/10.1093/cid/cit455
10. The Royal Australian College of General Practitioners - NSW&ACT Faculty. m-Health. RACGP -RACGP House, East Melbourne, Victoria 3002 Australia.
11. World Health Organization. mHealth New horizons for health through mobile technologies. Global Observatory for eHealth series - Volume 3, Switzerland.
12. Bhattacharya A. Quartz India. Internet use in India proves desktops are only for Westerners. 29 March 2017. Available from: https://qz.com/945127/internet-use-in-india-proves-desktops-are-only-for-westerners/.
13. Bhattacharya P. Live mint. Politics: 88% of households in India have a mobile phone. Last Published: Mon, Dec 05 2016. Available from: https://www.livemint.com/Politics/kZ7j1NQf5614UvO6WURXfO/88-of-households-in-India-have-a-mobile-phone.html.
14. International Telecommunications Union. The world in 2010: ICT facts and figures. Geneva, 2010. Available from: (http://www.itu.int/ITU-D/ict/material/FactsFigures2010.pdf.
15. Griggs D, Stafford-Smith M, Gaffney O, Rockström J, Öhman MC, Shyamsundar P, et al. Sustainable development goals for people and planet. Nature. 2013;495:305. DOI: https://doi.org/10.1038/495305a
16. Asi YM, Williams C. The role of digital health in making progress toward Sustainable Development Goal (SDG) 3 in conflict-affected populations. International Journal of Medical Informatics. 2018; 114:114-20. DOI: https://doi.org/10.1016/j.ijmedinf.2017.11.003
17. Mendiola, M. F., Kalnicki, M., & Lindenauer, S. (2015). Valuable Features in Mobile Health Apps for Patients and Consumers: Content Analysis of Apps and User Ratings. JMIR mHealth and uHealth, 3(2), e40. DOI: http://doi.org/10.2196/mhealth.4283.
18. Ventola, C. L. (2014). Mobile Devices and Apps for Health Care Professionals: Uses and Benefits. Pharmacy and Therapeutics, 39(5), 356–364.
19. Anshari, M., & Almunawar, M. N. (2016). Mobile Health (mHealth) Services and Online Health Educators. Biomedical Informatics Insights, 8, 19–27. DOI: http://doi.org/10.4137/BII.S35388.
20. Navin K, Krishnan MBM, Lavanya S, Shanthini A, editors. A mobile health based smart hybrid epidemic surveillance system to support epidemic control programme in public health informatics. 2017 International Conference on IoT and Application (ICIOT); 2017 19-20 May 2017. DOI: https://doi.org/10.1109/ICIOTA.2017.8073606
21. Homeland Security. First responder Mobile Application Development. Beat Practice Guide Dec 2014 Available from https://www.nisconsortium.org/portal/resources/bin/First_Responder_Mobi_1423594472.pdf.
22. Apkpure. Apps. Available from: https://apkpure.com/app.
23. Heathmap Organisation. About Healthmap. Computational Epidemiology Group, Informatics Program, Boston Children's Hospital, Boston USA Available from http://www.healthmap.org/site/about.
24. Sickweather. How Sickweather Works. Available from: http://www.sickweather.com/how/.
25. Ahmadi S, Bempong N-E, De Santis O, Sheath D, Flahault A. The role of digital technologies in tackling the Zika outbreak: a scoping review. Journal of Public Health and Emergency. 2018;2(6). DOI: https://doi.org/10.21037/jphe.2018.05.02